slisBNB Yield Layer
Yield Layer Overview
The “yield layer” for slisBNB is defined by CIAN as a virtual layer that consolidates, reorganizes all the secure and sustainable yield sources across the entire crypto into structured yields, and redistributes the yields to on-chain asset holders. The objective is to empower sustained growth of slisBNB on-chain liquidity and TVL leveraging yield sources across the entire crypto space. CIAN's yield layer offers sustained competitive advantages by excelling in yield source consolidation, innovative yield strategy design, and decentralization.
CIAN’s Approach to Yield Strategies
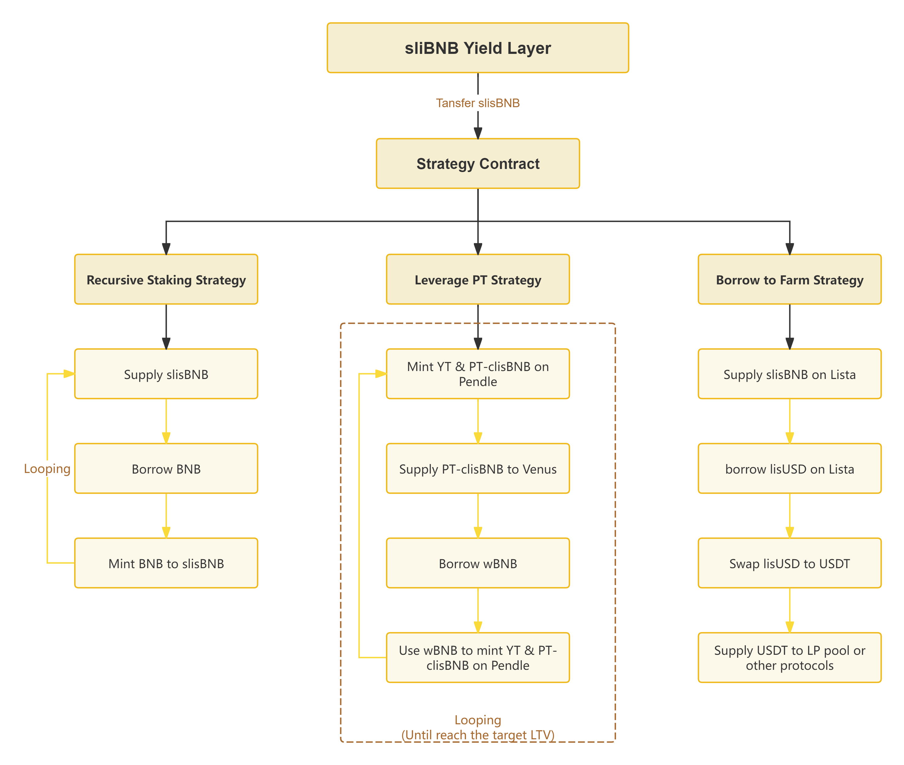
The slisBNB yield layer will incorporate three main types of strategies to maximize benefits:
slisBNB Recursive Staking Strategy: This strategy increases the rewards from slisBNB staking, multiplying returns by up to 15 times, while protecting users from risks like liquidation. \ Workflow: Supply slisBNB and then borrow BNB ⭢ Mint wBNB to slisBNB ⭢ Resupply the slisBNB and start looping until the target LTV is reached
PT-clisBNB Recursive Staking Strategy: This strategy increases the rewards from Pendle PT, multiplying returns by up to 15 times, while protecting users from risks like liquidation. \ Workflow: Use slisBNB to mint clisBNB on Pendle, get YT-clisBNB and PT-clisBNB ⭢ Supply PT-clisBNB to Venus and then borrow wBNB ⭢ Mint wBNB to clisBNB on Pendle Pendle and start looping until the target LTV () is reached
Borrow to Farm Strategy: This strategy combines yields from LP pools and Binance launch pools, creating sustained high yield that remains attractive even as market conditions change. \ Workflow: Supply slisBNB and then borrow lisUSD on Lista ⭢ Swap lisUSD to USDT ⭢ Supply to LP pool or other protocols\
This balanced approach allows us to maintain attractive yields while ensuring that uniBTC has the liquidity needed to support its ecosystem. The flexible allocation of assets between these strategies means we can adapt to market conditions in real time, keeping the yield layer effective and competitive.
\

How can BNB Yield Layer provide such high yields? Are these yields truly sustainable?
The high yields of BNB Yield Layer are achieved through a combination of intelligent strategy integrations, fully leveraging real yield sources within the BNB ecosystem, making them highly sustainable. For example, Binance Launchpool ran 25 projects in 2024, with each new project yielding an average return of about 1.5%-2%. These figures represent bull market conditions. During a bear market, Launchpool typically runs around 10 projects annually, with each yielding approximately 1%. In this scenario, the estimated minimum annualized return during a bear market would be around 10%.
💰 Four Yield Sources:
Fixed PT-clisBNB Yield: Provides approximately 17% stable base returns
Leverage Amplification: Uses smart leverage of about 2.8x to magnify base returns to over 49%
Binance Lanchpool Yields (YT-clisBNB): Automatically captures all rewards from Launchpool projects
slisBNB Staking Yields: Seamlessly integrates all native BNB staking yields
Risks
General Risks:
Smart contract risks: Unknown smart contract risks associated with both CIAN and protocols incorporated in the yield layer
Liquidation risks: Leverage increases the risk of liquidation (but liquidation protection mechanism has been built into the products)
Risks Associated With a Specific Strategy:
Recursive Staking Strategy: The $slisBNB price may depeg from $BNB price
PT-clisBNB Recursive Staking Strategy: The pricing mechanism for PT-clisBNB uses a built-in TWAP oracle. A large number of users buying YT could potentially lead liquidations. For example, if the expected yield from the BNB Launch pool is high, this could lead to a significant number of users purchasing YT, driving up the price of YT while causing the price of PT to drop, thereby increasing the risk of liquidation
Borrow to Farm Strategy: A decline in slisBNB's price could result in liquidation risks. Currently, the liquidity of lisUSD is not very sufficient, which could result in potential liquidity issues and cause excessive slippage during trades
Safety
Multi-Signature for Fund Allocation and Parameter Adjustments: Changes of fund distribution and parameters requires multiple approvals, safeguarding the decision-making process and smart contract’s security.
Complete Contract Implementation for Strategies: Employs full contract implementations for strategies instead of signature filters, enhancing both security and transparency.
Exchange Rate Limitations: Enforces strict internal limits on exchange rates to protect funds during transactions.
Rebalance Mechanism: The Rebalance Mechanism will be triggered when the LTV reaches 75%. This additional safeguard is implemented as a proactive measure to mitigate the risk of potential liquidation events, ensuring greater stability and protection for users in volatile market conditions\
Transparent and Secure Governance
CIAN uses a transparent and secure governance model to manage the yield layer:
Transparency: All strategies are implemented & executed through smart contracts, meaning every action is fully visible and verifiable by the community.
Flexibility: Our system is designed to quickly incorporate new strategies and adjust existing ones. Changes can be made swiftly and transparently, with a governance process that allows for community control through veto voting.
Security: The open nature of our strategies ensures they can be reviewed and audited by the community, minimizing risks and building trust.
Last updated
Was this helpful?